GOVERNANÇA E GESTÃO
GRI G4-5, G4-9, G4-17, G4-34
A governança do FGTS é feita de forma colegiada e está alinhada aos valores definidos na identidade estratégica do Fundo: integridade, probidade, transparência, comprometimento, responsabilidade e respeito.
Na busca permanente pela excelência, o sistema de governança do FGTS tem como fundamentos a transparência na gestão do patrimônio dos trabalhadores, no monitoramento da evolução e dos resultados econômico-financeiros, sociais e ambientais das iniciativas executadas com seus recursos e na prestação de contas permanente a todos os públicos de interesse. Trata-se de uma visão institucional que responde aos anseios da sociedade por uma gestão compatível com a importância do FGTS para o país.
Organização de características singulares no cenário brasileiro, particularmente no ambiente do Poder Executivo, o FGTS é administrado por um Conselho Curador, colegiado tripartite criado pela Lei nº 8.036/1990, regulamentada pelo Decreto no 6.827/2009. O Conselho é integrado por 24 membros – seis representantes dos trabalhadores, seis representantes dos empregadores e 12 integrantes de órgãos e entidades governamentais – e presidido pelo ministro do Trabalho. A vice-presidência compete ao ministro das Cidades.
Cabe destacar que os membros do Conselho Curador não recebem qualquer tipo de remuneração, sendo o exercício de suas funções considerado serviço relevante. GRI G4-EC1, G4-EC5
CONSELHO CURADOR DO FUNDO DE GARANTIA DO TEMPO DE SERVIÇO – CCFGTS
[ clique na imagem para ampliar ]
AO CONSELHO CURADOR COMPETE
- Estabelecer diretrizes e programas de alocação de todos os recursos do FGTS, de acordo com os critérios definidos em lei, em consonância com a política nacional de desenvolvimento urbano e as políticas setoriais de habitação popular, saneamento e infraestrutura estabelecidas pelo Governo Federal;
- Acompanhar e avaliar a gestão econômica e financeira dos recursos, bem como ganhos sociais e desempenho dos programas aprovados;
- Apreciar e aprovar os programas anuais e plurianuais do FGTS;
- Pronunciar-se sobre as contas do FGTS, antes de seu encaminhamento aos órgãos de controle interno para fins legais;
- Adotar as providências cabíveis para a correção de atos e fatos do Ministério das Cidades e da CAIXA que prejudiquem o desempenho e o cumprimento das finalidades no que concerne aos recursos do FGTS;
- Dirimir dúvidas quanto à aplicação das normas regulamentares, relativas ao FGTS, nas matérias de sua competência;
- Aprovar o regimento interno;
- Fixar normas e valores de remuneração do Agente Operador e dos agentes financeiros;
- Estabelecer critérios para parcelamento de recolhimentos em atraso;
- Divulgar, no Diário Oficial da União, todas as decisões proferidas pelo conselho, bem como contas do Fundo e respectivos pareceres emitidos
- Fixar critério e valor de remuneração para o exercício da fiscalização;
- Determinar critérios e condições para compensação entre créditos do empregador decorrentes de depósitos relativos a trabalhadores não optantes, com contratos extintos, e débitos resultantes de competências em atraso, inclusive aqueles que forem objeto de composição de dívida com o FGTS.
O Conselho Curador tem como instância de assessoria o Grupo de Apoio Técnico Permanente – GAP, instituído pela Resolução no 122/1993 e formado por consultores técnicos vinculados às 24 entidades com representação no órgão colegiado. O GAP se reúne semanalmente e, entre as principais atribuições, destacam-se:
- Desenvolver estudos técnicos sobre assuntos encaminhados pelo conselho;
- Debater votos e minutas de resoluções encaminhadas pelo conselho ou por conselheiros, contribuindo para a disseminação das informações técnicas entre os membros do colegiado, de modo a subsidiar a tomada de decisões.
“No dia oito de novembro de mil novecentos e oitenta e nove, às quinze horas e trinta minutos, na sala de reuniões do Gabinete do Ministro da Secretaria de Planejamento, situada no nono andar do bloco ‘K’, na Esplanada dos Ministérios, em Brasília, realizou-se a Reunião de Abertura do Conselho Curador do Fundo de Garantia do Tempo de Serviço – FGTS.”
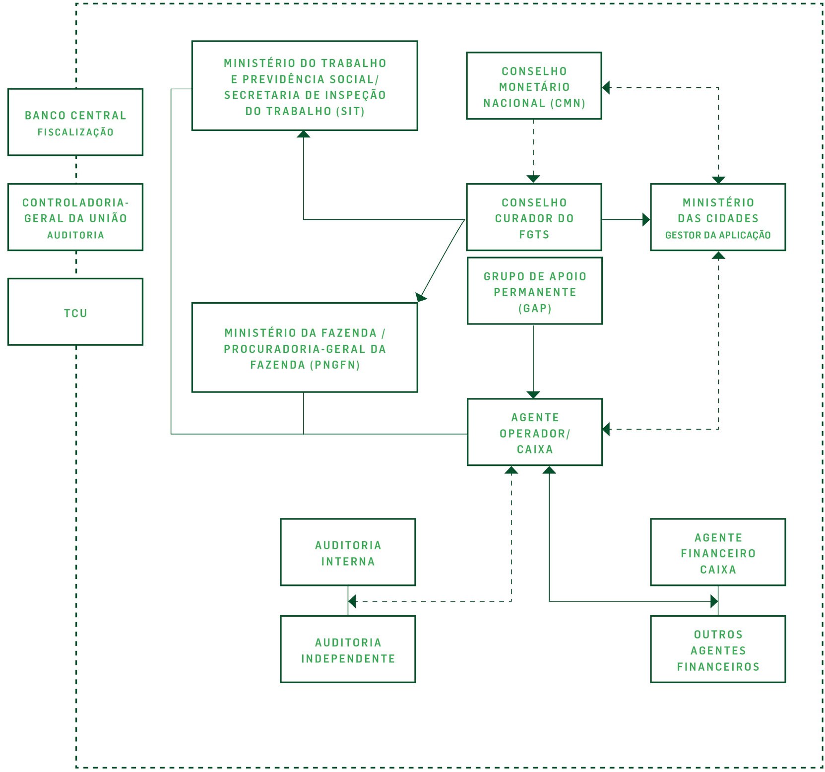
ARRANJO INSTITUCIONAL DO FGTS
[ clique na imagem para ampliar ]
Na condição de gestor das aplicações do FGTS, o Ministério das Cidades responde pela coordenação das estratégias e iniciativas de aplicação de recursos financeiros. As principais atribuições do órgão são as seguintes:
- Praticar todos os atos necessários à gestão ?da aplicação do Fundo, de acordo com as diretrizes e os programas estabelecidos pelo Conselho Curador do FGTS;
- Expedir atos normativos relativos à alocação dos recursos para a implantação dos programas aprovados pelo conselho;
- Elaborar orçamentos anuais e planos plurianuais de aplicação dos recursos, discriminando-os por unidade da Federação e os submetendo, até 31 de julho, ao conselho;
- Acompanhar a execução dos programas de habitação popular, saneamento e infraestrutura decorrentes da aplicação de recursos do FGTS e implantados pela CAIXA;
- Submeter à apreciação do conselho ?as contas do FGTS;
- Subsidiar o Conselho Curador do FGTS com estudos técnicos necessários ao aprimoramento operacional dos programas de habitação popular, saneamento e infraestrutura;
- Definir metas a serem alcançadas nos programas de habitação, saneamento e infraestrutura.
- Centralizar recursos do FGTS, manter e controlar contas vinculadas, emitir regularmente extratos individuais correspondentes às contas vinculadas e participar da rede arrecadadora dos recursos;
- Expedir atos normativos referentes aos procedimentos administrativo-operacionais dos bancos depositários, agentes financeiros, empregadores e trabalhadores integrantes do sistema do FGTS;
- Definir procedimentos operacionais necessários à execução dos programas de habitação popular, saneamento e infraestrutura estabelecidos pelo Conselho Curador do FGTS com base nas normas e diretrizes de aplicação desenvolvidas pelo Ministério das Cidades;
- Elaborar análises jurídicas e econômico-financeiras dos projetos de habitação popular, infraestrutura e saneamento a serem financiados com recursos do Fundo;
- Emitir o Certificado de Regularidade do FGTS;
- Elaborar as contas do Fundo, encaminhando-as ao Ministério das Cidades;
- Implementar os atos emanados do Ministério das Cidades relativos à alocação e aplicação dos recursos, de acordo com as diretrizes estabelecidas pelo Conselho Curador do FGTS.
CÓDIGO DE CONDUTA
GRI G4-14, G4-56 Em 24 de julho de 2012, por meio da Resolução no 696, o Conselho Curador do FGTS – CCFGTS aprovou o Código de Padrões de Conduta dos Representantes dos Órgãos e Entidades que atuam na Gestão do FGTS. O objetivo foi fortalecer a governança e promover mais proteção às pessoas que lidam diretamente com o Fundo. Com base nas normas do código, todos os participantes do conselho, do Grupo de Apoio Técnico Permanente – GAP e do Comitê de Investimentos do FI-FGTS devem:
- Guardar sigilo em relação às informações estratégicas;
- Agir com cautela no que diz respeito a informações privilegiadas;
- Evitar situações em que possam ocorrer conflitos de interesse;
- Agir com probidade na curatela do FGTS.
FISCALIZAÇÃO E COBRANÇA
GRI G4-14 A fiscalização das empresas no que se refere ao recolhimento das contribuições ao FGTS é executada pela Secretaria de Inspeção do Trabalho – SIT. Essa atividade é exercida por auditores fiscais lotados nas Superintendências Regionais do Trabalho e Emprego dos 26 estados e do Distrito Federal.
EVOLUÇÃO DAS ATIVIDADES DE FISCALIZAÇÃO (R$ MILHÕES)
À Procuradoria-geral da Fazenda Nacional – PGFN compete a inscrição, em dívida ativa, dos débitos para com o FGTS, bem como, diretamente ou por intermédio da CAIXA (mediante convênio), a representação judicial e extrajudicial do FGTS, para a correspondente cobrança.
Em 2016, foram recuperados cerca de R$ 245 milhões relativos a valores do FGTS inscritos na dívida ativa – ajuizados e não ajuizados.
RECUPERAÇÃO DE CRÉDITOS (R$ MILHÕES)
FISCALIZAÇÃOEXTERNA
GRI G4-14 Além da auditoria interna, demonstrações financeiras e processos envolvidos na gestão do Fundo são submetidos à análise de empresa de auditoria independente, da Controladoria-geral da União – CGU, do Tribunal de Contas da União – TCU e à fiscalização do Banco Central.
AGENTES FINANCEIROS DO FGTS
São instituições integrantes do Sistema Financeiro da Habitação – SFH que operam com recursos do FGTS, obedecidas as diretrizes emanadas do Conselho Curador para cada programa de aplicação. Enquadramse nessa categoria as seguintes organizações:
- Bancos múltiplos com carteira de crédito imobiliário;
- Caixas Econômicas;
- Sociedades de crédito imobiliário;
- Associações de poupança e empréstimo;
- Companhias de habitação;
- Fundações habitacionais;
- Institutos de previdência;
- Companhias hipotecárias;
- Carteiras hipotecárias dos clubes militares;
- Montepios estaduais e municipais;
- Entidades e fundações de previdência privada.
A CAIXA também atua como agente financeiro do FGTS, estando à frente da administração, do controle e do acompanhamento das aplicações dos tomadores finais, do retorno dos empréstimos concedidos e no repasse de recursos aos beneficiários dos programas sociais do FGTS.
No que diz respeito às operações de saneamento, os agentes financeiros não necessitam ser integrantes do SFH. Além deles, as securitizadoras também operam recursos do FGTS, atuando na aquisição e securitização de créditos imobiliários e na emissão e distribuição de Certificados de Recebíveis Imobiliários – CRI.
Os agentes fiduciários, por sua vez, atuam na administração e custódia dos bens recebíveis, protegendo os direitos do FGTS. Para que possam operar com recursos financeiros do Fundo, essas instituições devem ser credenciadas, cadastradas e habilitadas pelo Agente Operador.
AGENTE OPERADOR
No exercício da atribuição de Agente Operador do FGTS, a CAIXA atua por intermédio da Superintendência Nacional do Fundo de Garantia – SUFUG, sediada, desde 2014, em novo endereço (Setor de Autarquias Sul, quadra 3, bloco E, ed. Matriz III, 11o andar, Brasília – DF). GRI G4-5, G4-13
A SUFUG é composta pela Gerência Nacional Ativos do FGTS – Geavo, pela Gerência Nacional Passivo do FGTS – Gepas, pela Gerência Nacional Ativos do FGTS/Operações de Mercado – Gefom, pela Gerência Nacional Gestão da Rede do FGTS – GERFU e pelas 16 Gerências de Filial do Fundo de Garantia – GIFUG.
ESTRUTURA DO FGTS NA CAIXA
GERÊNCIAS DE FILIAL DO
FUNDO DE GARANTIA
FUNDO DE INVESTIMENTO DO FUNDO
DE GARANTIA DO TEMPO DE SERVIÇO
GRI G4-17, G4-34 Instituído pela Lei nº 11.491/2007, o Fundo de Investimento do Fundo de Garantia do Tempo de Serviço – FI-FGTS é regulado pela Instrução no 462/2007 da Comissão de Valores Mobiliários – CVM, por seu Regulamento (aprovado na Resolução no 553/07 do Conselho Curador do Fundo) e pelas diretrizes de gestão e aplicação de recursos estabelecidas pelo Comitê de Investimentos e pelo conselho.
Organizado sob a forma de condomínio, com prazo de duração indeterminado, o fundo de investimento é regido por um regulamento e pelas disposições legais e regulamentares que lhe forem aplicáveis.
Destina-se a receber aplicações de recursos do FGTS e, quando autorizado pela CVM, de fundos de investimento em cotas do FI-FGTS. Tem como objetivo proporcionar a valorização dessas cotas por meio da aplicação de recursos na construção, reforma, ampliação e implantação de projetos de infraestrutura nas áreas de rodovias, portos, aeroportos, hidrovias, ferrovias, energia e saneamento, além de empreendimentos complementares, conforme previsto no regulamento.
O FI-FGTS também pode participar de projetos contratados sob a forma de Parcerias PúblicoPrivadas – PPP, desde que sejam atendidas as condições estabelecidas no regulamento.
A exemplo do que ocorre com o FGTS, o FI-FGTS não tem personalidade jurídica e dispõe de estruturas administrativa e operacional próprias. Como previsto em lei, a administração e a gestão dos recursos estão a cargo da CAIXA.
Na relação com FI-FGTS, o Conselho Curador tem as seguintes competências:
- Aprovar a política de investimento por proposta do Comitê de Investimentos;
- Decidir sobre o reinvestimento ou a distribuição dos resultados positivos aos cotistas do FI-FGTS em cada exercício;
- Definir a forma de deliberação, de funcionamento e a composição do Comitê de Investimentos;
- Estabelecer o valor da remuneração da CAIXA pela administração e gestão do FI-FGTS;
- Determinar a exposição máxima de risco dos investimentos;
- Estabelecer o limite máximo de participação dos recursos do FI-FGTS por setor, empreendimento e classe de ativo, observados os requisitos técnicos aplicáveis;
- Estabelecer o prazo mínimo de resgate das cotas e de retorno dos recursos à conta vinculada, observada a disposição legal;
- Aprovar o regulamento do FI-FGTS, elaborado pela CAIXA;
- Autorizar a integralização de cotas do FIFGTS pelos trabalhadores, estabelecendo previamente limites globais e individuais, parâmetros e condições de aplicação e resgate.
Como administradora do FI-FGTS, a CAIXA tem como dever garantir aos recursos alocados em cotas de titularidade do FGTS, no mínimo, a remuneração aplicável às contas vinculadas.
Com patrimônio próprio, segregado do FGTS, o FI-FGTS tem sua atuação no mercado financeiro aprovada pelo Comitê de Investimentos, instância deliberativa formada por 12 membros e respectivos suplentes, todos aprovados e designados pelo Conselho Curador, com mandato de dois anos e recondução admitida por igual período.
Dos 12 integrantes do comitê, seis atuam em nome da sociedade civil (três como representantes dos trabalhadores e três como representantes dos empregadores) e seis em nome dos seguintes órgãos do Governo Federal dispostos a seguir.
- Ministério do Trabalho;
- Ministério da Fazenda;
- Ministério das Cidades;
- Ministério do Planejamento, Desenvolvimento e Gestão;
- Ministério da Indústria, Comércio Exterior e Serviços;
- CAIXA.
A presidência do Comitê de Investimentos é rotativa. Eleito entre os 12 membros do órgão, o presidente tem mandato de um ano. Compete ao Comitê de Investimentos do FI-FGTS submeter ao Conselho Curador proposta de política de investimento do Fundo e aprovar investimentos e desinvestimentos. No papel de administrador e gestor do FI-FGTS, a CAIXA faz uso de sistemas, recursos e estrutura interna próprios.
Fundo de Investimento do Fundo de Garantia do Tempo de Serviçoc (FI-FGTS)
COMITÊ DE INVESTIMENTOS DO FI-FGTS
O FI-FGTS realiza investimentos por meio de instrumentos de dívida e participação societária, conforme dispõe a política de investimentos contida no regulamento. O Fundo não se enquadra como agente financiador ou ente creditício, e, sim, como agente investidor, sujeitando-se às regras de mercado definidas pela Comissão de Valores Mobiliários – CVM.
Conforme o artigo 37 do regulamento do FI-FGTS, a administradora é obrigada a remeter à CVM documentos contábeis, alterações no regulamento e informações referentes ao Fundo, em prazos trimestrais, semestrais e anuais.
Para garantir à sociedade transparência e acesso facilitado a essas informações, o regulamento do FI-FGTS, os demonstrativos e os documentos encaminhados à CVM são publicados no site do FGTS: fgts.gov.br – opção Relatórios e Demonstrações, Relatórios FI-FGTS.
[ clique na imagem para ampliar ]
SISTEMA DE AVALIAÇÃO DOS PROGRAMAS
FINANCIADOS COM RECURSOS DO FGTS
GRI G4-SO1 A metodologia de avaliação dos programas do FGTS foi desenvolvida a fim de possibilitar ao Conselho Curador o acompanhamento do desempenho dos programas lastreados com recursos do Fundo, dos impactos ocorridos nas condições de vida das famílias beneficiadas e das melhorias nas cidades para onde são destinados os recursos.
O uso da metodologia promove a avaliação dos programas e empreendimentos financiados com recursos do FGTS, sob a ótica de três grandes dimensões: processo, produto e impacto.
Em cada uma dessas dimensões são avaliados aspectos cujos resultados espelham a forma como os processos de financiamentos são conduzidos, o nível de qualidade dos produtos contratados e os respectivos impactos por eles causados aos beneficiários, às cidades e às comunidades.
Os dados que subsidiam a avaliação dos programas são coletados nos processos de financiamentos, nas prefeituras, nas imobiliárias locais, com os beneficiários finais dos financiamentos, nos empreendimentos e nos respectivos entornos.
Os resultados possibilitam o diagnóstico e a promoção de melhorias nos programas de aplicação, a fim de tornar os processos mais ágeis e eficazes, gerando ganhos sociais às famílias beneficiadas.
A CAIXA, na condição de Agente Operador, em atendimento à Resolução CCFGTS no 636, de 4 de maio de 2010, está promovendo a atualização da metodologia de avaliação dos programas do FGTS a fim de promover as melhorias e adequações necessárias, de forma a contemplar a nova realidade dos programas do FGTS existentes. GRI G4-SO1
No decorrer de 2015, o grupo de trabalho criado para o desenvolvimento desse projeto realizou as seguintes etapas: estudos aprofundados dos programas do FGTS existentes; capacitação dos empregados; levantamento bibliográfico das metodologias existentes; visitas técnicas aos tomadores de recursos e às operadoras de saneamento e infraestrutura; análise da carteira de financiamentos ativos do FGTS; mapeamento dos processos; definição de objetivos, valores e necessidades da nova metodologia; criação de indicadores.
Para o ano de 2016, destaca-se a realização das etapas: construção dos indicadores, com suas respectivas variáveis, dados e cenários; construção do modelo de aplicação da metodologia, do guia rápido da nova metodologia e do banco consolidado dos indicadores.
Serão desenvolvidos o Plano Amostral, referente aos setores de habitação, saneamento e infraestrutura, a construção do sistema informatizado que suportará as informações geradas na pesquisa e o planejamento do piloto que irá testar todo o método construído no projeto.
Essa atualização busca a melhor utilização e aplicação da metodologia e do sistema informatizado, contemplando também os novos programas financiados com recursos do FGTS, e proporcionará mais agilidade à geração dos resultados, sem prejuízo da apuração das informações necessárias ao Conselho Curador, ao Grupo de Apoio Técnico Permanente – GAP e ao Ministério das Cidades.
Os relatórios de avaliação dos programas do FGTS estão disponíveis na área de downloads do site do FGTS: fgts.gov.br.
PESQUISA DE QUALIDADE DO
ATENDIMENTO DO FGTS
GRI G4-PR5 A CAIXA, na condição de Agente Operador do FGTS, tem atuação permanente com o objetivo de oferecer maior qualidade no atendimento, pela ciência da importância da prestação desse serviço à população brasileira. Assim, aplica periodicamente a Pesquisa de Qualidade de Atendimento do FGTS – PQA, com abrangência nacional, que permite identificar a percepção dos clientes FGTS em relação ao atendimento do Fundo de Garantia.
Ao longo de 2016, foi realizada a pesquisa com trabalhadores e empregadores, a qual demonstrou o êxito dessa atuação com notas satisfatórias (acima de 7). A nota média consolidada atribuída pelos entrevistados subiu para 8,56 com relação ao quesito “cordialidade e cortesia no atendimento”, uma melhora em relação à nota de 8,27, computada em 2014.
CORDIALIDADE E CORTESIA NO ATENDIMENTO (MÉDIA 2016)
Quanto ao quesito “clareza das informações prestadas”, foi atribuída a nota média 8,48, quase 4% maior do que a nota 8,17, consolidada em 2014.
Os resultados ainda apontaram para o alto índice de reconhecimento, por parte dos trabalhadores e empregadores, quanto à importância do FGTS na vida da população brasileira (média de 9,19), tendo em vista que os recursos do Fundo de Garantia contribuem para a melhoria da qualidade de vida, por meio de financiamentos a obras de infraestrutura, saneamento básico, mobilidade urbana e habitação popular em todas as regiões do país.
CLAREZA DAS INFORMAÇÕES PRESTADAS (MÉDIA 2016)
PROJETO ESTRATÉGICO
NOVO FGTS
O Projeto Estratégico Novo FGTS – Pefug tem como objetivo modernizar o modelo operacional e tecnológico do Fundo e, como consequência, promover a revisão geral do contexto de seu passivo.
O Pefug busca melhorar a qualidade do relacionamento, simplificar processos, reduzir custos e dar maior conformidade e eficiência aos processos, sempre com foco nas pessoas, nos clientes, nos parceiros e em resultados sustentáveis, observando-se as necessidades atuais e os cenários futuros do FGTS.
O projeto é composto por duas fases. A primeira, denominada Pefug I, conduziu diversos trabalhos para mapear os cenários atuais, realizar prognósticos e coletar insumos de todos os entes de relacionamentos do FGTS. Também foram realizados diagnóstico da legislação, mapeamento dos cenários institucionais, tecnológicos e sociais e apuração de todo o modelo operacional e tecnológico vigente.
Em sua elaboração foi utilizada a estratégia de internalizar competências e uso de conhecimento dos colaboradores da Superintendência Nacional do Fundo de Garantia – SUFUG, principalmente das Gerências de Filial do Fundo de Garantia – GIFUG, propiciando a apresentação de todos os insumos necessários à modelagem de negócios e ao desenvolvimento dos novos modelos.
Ao fim de 2011, teve início o Pefug II, responsável pela materialização e implantação dos modelos que sustentariam as operações passivas do FGTS nos anos seguintes. A primeira entrega do plano de execução contemplou a implantação da nova base de dados e a apresentação, como protótipo, da primeira versão dos módulos de consulta do novo sistema.
Foram realizadas, ainda, as seguintes entregas:
- Business Intelligence – BI – Método voltado à tomada de decisões a partir de dados e informações recolhidas pelos diversos sistemas de informações;
- Capacitação por competência – processo que visa assegurar o desenvolvimento das competências adequadas ao perfil de colaborador do novo FGTS, garantindo que a transição para o novo modelo ocorra sem impactos negativos;
- Arrecadação do e-Social – novo modelo de gestão e operação do recolhimento de tributos, da contribuição previdenciária e de FGTS em documento unificado.
No decorrer de 2016, o projeto estratégico desenvolveu ações relativas à gestão e ao controle, tais como: painel de negócios; versão 2.2 do leiaute do e-Social; versão 1.0 do canal eletrônico de relacionamento com os entes do FGTS; início da transição das guias reclamatória trabalhista, recursal e DAE; PEC Empregador Doméstico; banco de dados do Pefug.
Por meio da Resolução no 7.496, de 29 de novembro de 2016, o Conselho Diretor da CAIXA aprovou a revisão do planejamento do Projeto Estratégico Novo Modelo Operacional e Tecnológico para o Negócio Fundo de Garantia do Tempo de Serviço – Pefug – Projeto II.
SISTEMA DE GESTÃO DO
ATENDIMENTOM DO FGTS
As demandas recebidas pelas Gerências de Filial do Fundo de Garantia – GIFUG são registradas no Sistema de Gestão do Atendimento – Sifag, canal eletrônico de relacionamento que visa garantir a padronização, gestão e qualidade do serviço prestado, possibilitando gerenciamento das informações e controle do fluxo do atendimento.
SIFAG
[ clique na imagem para ampliar ]
Em 2016, foram registradas 438.207 demandas no Sifag. Os atendimentos realizados dentro do prazo alcançaram efetividade de 100% em relação ao total das solicitações recebidas.
PAINEL DE INDICADORES
O Agente Operador do FGTS adota os conceitos do instrumento de planejamento e gestão Balanced Scorecard para definição de indicadores de desempenho, que possibilitam avaliar de forma sistemática se a estrutura e cada uma das partes estão atingindo, de modo integrado, os objetivos propostos.
Os indicadores de desempenho são revistos anualmente, tendo como base cinco perspectivas que refletem a visão e a estratégia da Superintendência Nacional do Fundo de Garantia – SUFUG. São elas:
- Financeira;
- Clientes e parceiros;
- Processos internos;
- Aprendizado e crescimento;
- Ambiental;
A SUFUG acompanha o desempenho global das unidades vinculadas, mediante a análise do resultado dos indicadores, o que incentiva a cultura colaborativa, graças ao compartilhamento de práticas de sucesso e redes colaborativas de inovação. Tal acompanhamento ocorre também pela análise do desempenho das unidades por indicador, com atuação pontual naquelas com resultado abaixo do esperado.
PLANEJAMENTO ESTRATÉGICO
DO FGTS 2012-2022
O processo de construção do planejamento estratégico do Fundo teve início em janeiro de 2012, com a constituição do Grupo de Coordenação e Controle, composto por representantes do Agente Operador e da Secretaria Executiva do Conselho Curador do FGTS – CCFGTS.
A atuação do grupo teve como foco o levantamento de dados com profissionais de todas as instituições que compõem o Fundo, contando, para tal, com a participação de representantes indicados pelos órgãos e pelas entidades integrantes do Sistema FGTS (veja o capítulo “Governança e gestão” deste relatório), além de especialistas de diversas áreas de conhecimento e da sociedade, garantindo, assim, legitimidade à execução.
A elaboração do planejamento buscou viabilizar o desenvolvimento de soluções para melhor qualificar os processos e as atividades internas, além de favorecer a sinergia entre as instituições. Para tanto, promoveu-se uma avaliação da situação do Sistema FGTS, iniciativa que contribuiu para a definição das diretrizes estratégicas para execução pelos entes no período 2012-2022.
Como instância decisória máxima, o Conselho Curador teve como incumbências orientar e definir o foco estratégico. Resultado de uma consistente integração e da sintonia e parceria entre os entes que compõem o Fundo, o planejamento estratégico foi instituído pelo Conselho Curador na 132a reunião ordinária. Nela, foram delineadas perspectivas, objetivos, estratégias e iniciativas para o período.
Em 2013, o Conselho Curador aprovou a priorização de dez das 122 iniciativas estratégicas do planejamento. Entre elas, sete foram transformadas em projetos e três estão em andamento.
Em 2014 e 2015, a execução dos projetos ocorreu a partir de reuniões e ações de acompanhamento promovidas pelos representantes dos patrocinadores (Secretaria Executiva do Conselho Curador, Ministério das Cidades, CAIXA, Ministério do Trabalho e Procuradoria-geral da Fazenda Nacional – PGFN).
Uma das prioridades estabelecidas no planejamento estratégico foi a criação da política socioambiental do FGTS, com o objetivo de estabelecer princípios e diretrizes para prevenir e gerenciar impactos sociais e ambientais decorrentes da aplicação de recursos da instituição.
A política socioambiental do FGTS foi aprovada pelo Conselho Curador na 145a reunião ordinária, em 9 de dezembro de 2014, e instituída por meio da Resolução no 761. A regulamentação foi realizada no primeiro semestre de 2015, com a participação de técnicos e especialistas de diversas áreas da CAIXA e do Ministério das Cidades, sob a forma das instruções normativas número 10, 11 e 12, de 9 de junho de 2015, e da Circular CAIXA no 681, de 10 de junho de 2015. GRI G4-14
Outra importante realização de 2015 foi o lançamento do Prêmio FGTS, instituído por intermédio da Resolução no 763/2014 do Conselho Curador, com o objetivo de promover, por meio de concurso de monografias bienais, o contínuo aperfeiçoamento do modelo brasileiro de financiamento com recursos do FGTS, especialmente sob os enfoques social, jurídico e econômico, estimulando a pesquisa sobre temas relacionados ao FGTS nas comunidades acadêmica e profissional.
Na primeira edição, o Prêmio FGTS – Concurso de Monografia teve inscrições realizadas no período de 1o de setembro de 2015 a 15 de junho de 2016. Das 150 inscrições para o certame, foram premiadas, em conformidade com o regulamento do prêmio, as duas melhores monografias por categoria – Profissionais, Universitários e Trabalhadores Beneficiados pelo FGTS, tendo ainda menção honrosa para cada categoria. A premiação dos vencedores ocorreu no dia 13 de setembro de 2016, em solenidade por ocasião das comemorações do 50º aniversário do FGTS, em Brasília. Mais informações estão disponíveis em http://www.fgts.gov.br/Pages/sobre-fgts/PremioFGTS.aspx.
Em 2016, o conselho considerou, das dez iniciativas priorizadas inicialmente, sete concluídas e três que estão em andamento contemplaram a nova priorização de dez iniciativas para acompanhamento do Conselho Curador do FGTS no biênio 2016/2017.
PARA SABER MAIS SOBRE O PLANEJAMENTO ESTRATÉGICO DO FGTS, ACESSE http://www.fgts.gov.br/Pages/sobre-fgts/PEFGTS.aspx.
REDE DE TALENTOS
A Rede de Talentos é uma prática de gestão estruturada que consiste, a partir do envolvimento voluntário, na disseminação de conhecimentos e integração das equipes. Por meio dela, criam-se oportunidades de capacitação aos colaboradores das Gerências de Filial do Fundo de Garantia – GIFUG, promovendo a melhoria nos processos das unidades.
Os participantes são capacitados em processos diferentes dos que executam no dia a dia, por meio de atividades teóricas e práticas e a criação de equipes multidisciplinares capazes de potencializar os resultados das gerências de filial e atuar na contingência de situações críticas, em busca de um grau mais elevado de excelência na gestão.

